中青在线
  2007年6月12日
星期
加入收藏 | 新闻回顾 | 检索 | 中青论坛 | 广告
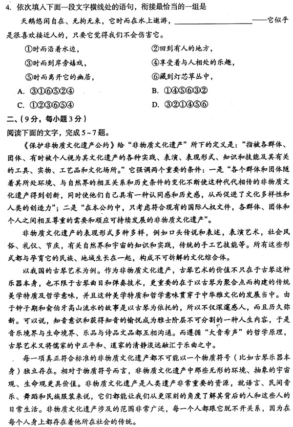
小调查
首页->> 中国青年报->> 考试
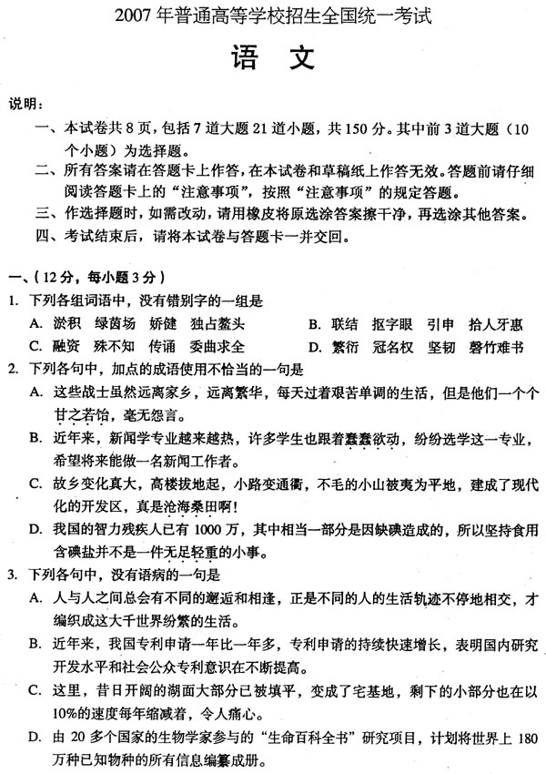
2007年全国普通高等学校招生统一考试
语文试题及参考答案(一)
2007-06-11

 

 

语文试题及参考答案(二)(2007-06-11)
打印】 【关闭
中青在线版权与免责声明: 

  在接受本网站服务之前,请务必仔细阅读下列条款并同意本声明。

  1. 凡本网注明"来源:中青在线或中国青年报"的所有作品,版权均属于中青在线或中国青年报社,未经本网授权,不得转载、摘编或以其它方式使用上述作品。
  2. 本网授权使用作品的,应在授权范围内使用,并按双方协议注明作品来源。违反上述声明者,中青在线将追究其相关法律责任。 
  3. 凡本网注明“来源:XXX(非中青在线)”的作品,均转载自其它媒体,转载的目的在于传递更多信息, 并不代表本网赞同其观点和对其真实性负责。
  4. 本网站文章仅代表作者本人的观点,不代表本网站的观点和看法,与本网站立场无关,文责作者自负。 
  5. 如因作品内容、版权和其它问题需要联系的,请在30日内与本网联系。
   联系方式:中青在线信息授权部 电话:010--64098058