中青在线
  2008年3月31日
星期
加入收藏 | 新闻回顾 | 检索 | 中青论坛 | 广告
首页->> 中国青年报->> 广告专版
云南省安宁市公开招聘10名优秀专业人才的公告
2008-03-31

   

    为进一步深化干部人事制度改革,拓宽选人用人视野,优化干部队伍结构,促进安宁市经济全面快速发展,经中共安宁市委同意,决定面向全国公开招聘10名优秀专业人才,现公告如下:

    一、招聘对象应具备的基本条件

    本次招聘面向全国党政机关、事业、企业单位人员,应聘人员应具备下列基本条件:

    1.具有履行职责所需要的马列主义、毛泽东思想理论政策水平,坚持实事求是,努力用马克思主义的立场、观点、方法分析和解决实际问题,坚决贯彻执行党的基本路线和各项方针政策,有较强的改革意识和开拓进取精神。

    2.年龄在35周岁以下(1973年3月31日后出生)。3.具有正常履行职责的身体条件。4.具有全日制普通高校本科以上学历、学位,其中:

    (1)全日制普通高校毕业的大学本科学历者,应具有5年以上与报考岗位相关的工作经历。

    (2)硕士研究生以上学历者,应具有3年以上与报考岗位相关的工作经历。

    (3)具有城市规划管理、国际贸易、金融和经济管理等相关专业的博士研究生、留学归国人员报考与专业相关岗位可不受工作经历的限制。

    曾因犯罪受过刑事处罚、曾被开除公职和有法律规定不得录用的其他情形的人员不得报名。

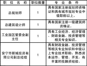
    二、招聘职位及专业条件

    三、公选的方法步骤

    (一)报名和资格审查

    应聘人员可通过组织推荐或者个人自荐方式报名。报名地点设在中共安宁市委组织部干部科。

    外地应聘人员,不能到现场报名的,可登录:http://rc.ynan.gov.cn(安宁市人才网)或http://www.kmrs.gov.cn(昆明人事网)下载填写《安宁市公开招聘专业人才报名登记表》、《诚信承诺书》,并将本人身份证、学历(学位)证、现所在单位相关证明材料或能证明具有专业条件的相关材料,扫描成文件(JPG格式)发送到中共安宁市委组织部电子邮箱(ynkmyzg@126.com),并复印后传真至中共安宁市委组织部办公室进行报名。并将报名表和本人小1寸近期免冠正面彩照3张尽快邮寄至中共安宁市委组织部干部科(邮编650300)。

    现场报名需出示、出具的相关材料:《安宁市公开招聘专业人才报名登记表》一式两份,本人身份证、学历(学位)证、现所在单位相关证明材料或能证明具有专业条件的相关材料,并提交上述证件的复印件各一份,本人小1寸近期免冠正面彩色证件照3张(请在照片背面写清姓名),填写诚信承诺书。

    报名起止时间为:2008年4月1日至2008年4月30日上午8∶30-下午5∶30。

    报考者食宿、交通费用自理。

    经预审获得考试资格的人员,必须在规定的时间内到报名地点领取准考证(具体时间另行通知)。未到现场报名的人员,领取准考证时,须提交相关证明材料的原件进行复审。发现弄虚作假者,取消考试资格。

    经资格审查合格参加面试的人数与选拔职位的比例不低于5:1。凡获准参加面试的人数达不到上述要求的,将按参加面试的人数比例相应地减少选拔职位。

    (二)面试及考察

    本次招聘只进行面试。

    面试时间:2008年5月中下旬(具体时间见《准考证》)。

    1.面试。面试主要测评应试人员适应职位要求的基本素质、实际工作能力水平及心理素质等。面试工作由市委组织部邀请有关专家进行面试。

    2.组织考察。根据面试成绩高低顺序,按招聘职位1:3的比例确定考察人选。考察前需对考察对象进行体检,体检合格的考察对象在适当范围内适时公布。考察工作由中共安宁市委组织部会同有关部门组织实施。

    (三)成绩的确定

    面试成绩+实绩考察(主要以实绩为主)的分数之和为最终成绩。

    (四)决定聘用

    本次公开招聘的人员实行聘任制,凡符合聘用条件的人员,由中共安宁市委组织部提出聘用意见,报中共安宁市委同意后,办理相关手续。试用期一年,试用期满经组织考察胜任者,签订聘用合同,聘期三年。不能胜任者,取消聘用,不再签订聘用合同。

    (五)相关待遇

    1.聘用人员实行年薪制,年薪的标准按照不同职位确定:总规划师、总建筑设计师年薪21万元;工业园区管委会副主任、安宁市新城投资有限公司副总经理、安宁市太平新城投资有限公司副总经理、太平体育小镇镇长年薪12万元;其他职位年薪10万元。对特别优秀的专业人才在现有年薪标准的基础上还可面商;对于工作实绩突出的,政府将给予重奖。

    2.具有公务员身份的聘用人员,聘用期间可保留其公务员身份,享受所聘岗位的待遇;如不再聘用,由本人提出申请,可办理正式调动手续,按公务员身份调入原聘用单位,待遇按聘用前同级职务的公务员工资标准执行。

    3.聘用人员实行考核责任制,与薪金挂钩,具体考核办法由聘用单位结合本单位的工作实际制定,在签订聘用合同时一并签订责任书。考核工作由分管本部门的市政府领导和聘用人员所在单位组织考核。

    4.聘用期内,本人的人事关系及档案交由安宁市人才服务中心实行人事代理。社会保险由劳动和社会保障部门按照国家有关政策法规办理。

    5.免费为被聘用人员提供120平方米住房一套,凡连续聘用五周年者,该房屋的产权100%归本人所有。并为子女解决入托、入学,从优解决配偶就业问题。

    报名地点:云南省安宁市委大楼5楼520室(安宁市连然街131号)

    邮编:650300

    电话:(0871)8693906

    传真:(0871)8699071

    网址:http://rc.ynan.gov.cn http://www.kmrs.gov.cn

    组织部电子邮箱:ynkmyzg@126.com

    本公告未尽事宜,由中共安宁市委组织部负责解释。

    中共安宁市委组织部

    2008年3月28日

    

打印】 【关闭
中青在线版权与免责声明: 

  在接受本网站服务之前,请务必仔细阅读下列条款并同意本声明。

  1. 凡本网注明"来源:中青在线或中国青年报"的所有作品,版权均属于中青在线或中国青年报社,未经本网授权,不得转载、摘编或以其它方式使用上述作品。
  2. 本网授权使用作品的,应在授权范围内使用,并按双方协议注明作品来源。违反上述声明者,中青在线将追究其相关法律责任。 
  3. 凡本网注明“来源:XXX(非中青在线)”的作品,均转载自其它媒体,转载的目的在于传递更多信息, 并不代表本网赞同其观点和对其真实性负责。
  4. 本网站文章仅代表作者本人的观点,不代表本网站的观点和看法,与本网站立场无关,文责作者自负。 
  5. 如因作品内容、版权和其它问题需要联系的,请在30日内与本网联系。
   联系方式:中青在线信息授权部 电话:010--64098058